Статьи 23 декабря Персонализация в масс-маркете: Как BPM позволяет пищевым гигантам гибко менять рецептуры и упаковку под запросы ритейлеров
Статьи 22 декабря Блокчейн для премиум-сегмента: Как BPM оркестрирует создание цифрового паспорта продукта
Статьи 19 декабря Low-Code против текучки: Как BPM создает цифровых наставников для нового поколения швей
Статьи 17 декабря ESG-требования как драйвер роста: Как BPM внедряет экономику замкнутого цикла в легкой промышленности
Статьи 15 декабря BPM как иммунная система: почему гибкость процессов определяет устойчивость пищевого бизнеса в 2025 году
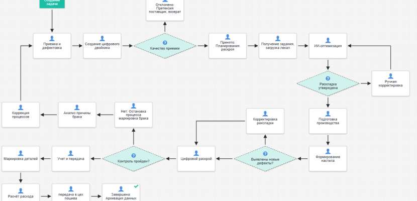
Новости 11 декабря Цифровой теневой завод: Как BPM-симулятор позволяет тестировать новые процессы без остановки реального производства
Статьи 5 декабря Цифровой двойник рабочего места: Как BPM и VR снижают травматизм на 40% и ускоряют вывод новичков на рабочее место
Статьи 3 декабря Биометрические данные как ККТ: Как BPM обеспечивает контроль доступа в чистые зоны и соблюдение правил гигиены персоналом